一、专业代码与名称
专业代码:080901
专业名称:计算机科学与技术
二、培养目标
本专业立足吉林、服务全国,践行社会主义核心价值观,培养具有坚定理想信 念、高尚师德师风和爱国情怀;具备教师职业认同感和教育家精神;具有扎实的计 算机科学与技术基本理论知识及专业技能,出色的教育教学创新意识和实践能力; 具备优秀的班级管理和综合育人能力;具有良好的交流沟通和终身学习能力,能够 适应国家基础教育改革发展需求,解决中学信息技术教学与科技进展同步问题,在 中学或者中职学校从事信息技术基础教学、信息中心网络及安全维护工作的骨干教
师。
学生在毕业5年左右的职业能力预期:
培养目标1:践行社会主义核心价值观,立德树人,弘扬高尚师德师风,具备高 度教师职业认同感,热爱信息技术教育事业,厚植教育情怀,培养教育家精神,成为“ 四有好老师 ”,做好学生的“ 四个引路人 ”。
培养目标2:具有扎实系统的计算机科学与技术专业知识体系和深厚的信息科学 素养,善于运用计算思维解决实践问题,能够通过探索解决其他学科信息化教学中 的问题,具备良好的信息技术学科教学设计能力、课堂组织能力和网络及安全维护能力,并针对教学领域的实际问题独立开展教学研究工作。
培养目标3:能够结合学生的身心发展进行教育和引导,有针对性的开展德育工 作;具有较强的班级组织能力,能够结合信息技术特点开展班级文化建设,胜任中学或中职学校教学及管理工作。
培养目标4:紧跟计算机学科前沿,掌握先进的信息技术教育教学理念与方法,具有教学反思能力、创新意识、团队协作精神和国际视野,以及与时俱进的终身学习能力,适应时代发展,实现自我持续提升,成为所在学校的骨干教师。
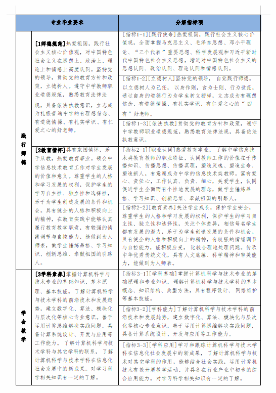
三、毕业要求
为了达到上述培养目标,符合中学教育师范教育专业认证规范,本专业学生需要达到以下毕业要求:



四、毕业要求与培养目标对应关系矩阵

五、学制、学位修业年限
学制:4年
授予学位:工学学士
修业年限:4-6年
六、主干学科
计算机科学与技术专业主干学科:计算机科学与技术,教育学。
七、专业核心课程
核心课程:C语言程序设计、面向对象程序设计、数据结构、计算机组成原 理、 操作系统、计算机网络、数据库原理与应用、教育学、心理学、现代教育技术、信息技术教学论等。
特色课程:网络安全、Web安全、防火墙技术及应用、网络攻防技术等。
八、专业课程拓扑图

九、课程体系框架图

附件:计算机科学与技术专业人才培养方案(2021版)